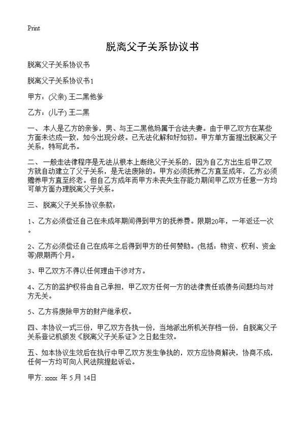
脱离父子关系协议书 已无法化解和好如初。甲方单方面提出脱离父子关系,特写此书。二、 一般走法律程序是无法从根本上断绝父子关系的,因为自乙方出生后甲乙双方就自动建立了父子关系,是无法废除的。甲方必须抚养乙方直至成年,乙方必须赡养甲方直至终老。但自乙方成年而甲方未丧失生存能力期间甲乙双方任意一方均可单方面办理脱离父子关系。三、 脱离父子关系协议条款:1、乙方必须偿还自己在未成年期间得到甲方的抚养费。限期20年,一年返还一次。2、乙方必须偿还自己在成年之后得到甲方的任何赞助。(包括:物资、权利、资金等
